bat365正版唯一官网
首页
部门简介
机构设置
数学教研室
数学建模教研室
语文教研室
写作教研室
党建工作
教学管理
规章制度
课程考核方案与标准
师资队伍
教学科研
获奖情况
建模竞赛
教学竞赛
其他奖项
课程资源
课程目录
网络资源
材料展示《应用数学》(第二版)
课程资源
课程目录
大学语文
三晋历史文化
经典诵读
实用文书写作
中国优秀传统文化
应用经济数学
高等数学
数学建模
思政微课
网络资源
大学语文
三晋历史文化
经典诵读
实用文书写作
中国优秀传统文化
应用经济数学
高等数学
数学建模
思政微课
材料展示《应用数学》(第二版)
材料展示《应用数学》(第二版)
首页
»
课程资源
»
材料展示《应用数学》(第二版)
» 正文
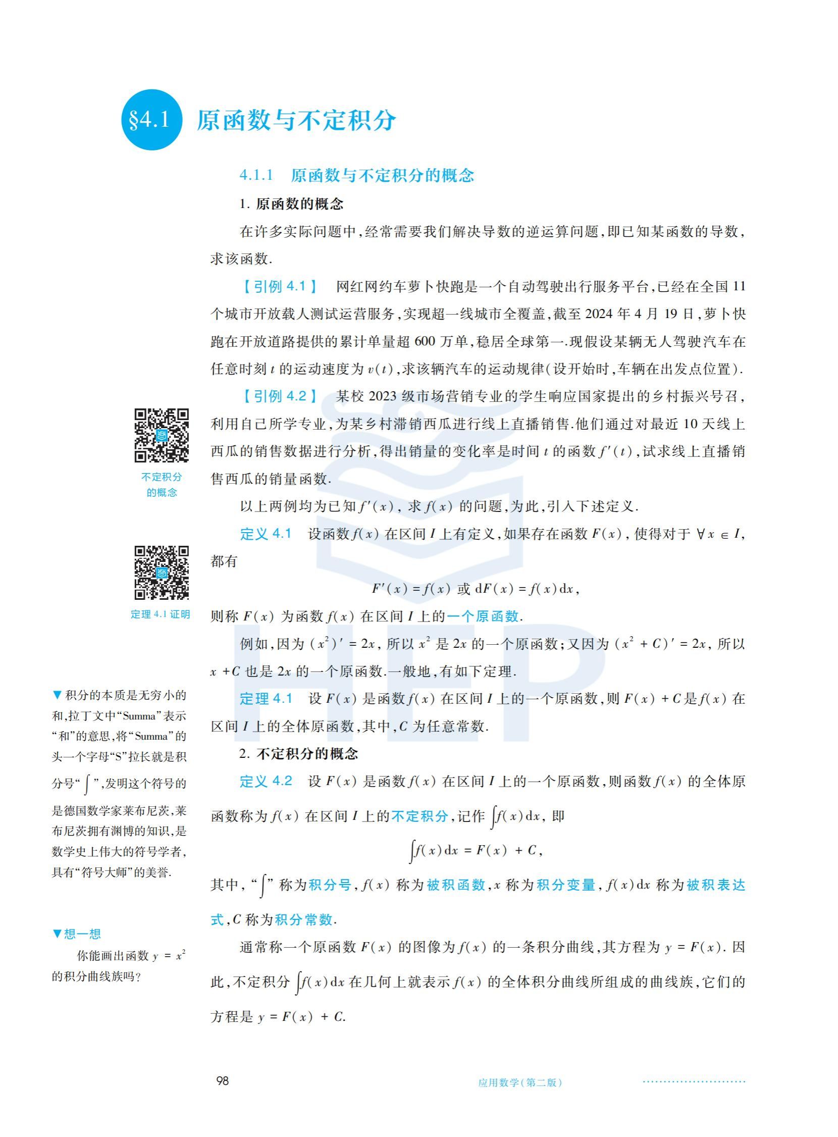
教材电子版
发布时间:2025-03-04
浏览量:
上一条:
教材申报表
下一条:
教材编写/责任编辑人员/审稿专家政治审查表