bat365学报所刊论文被中国人民大学“复印报刊资料”索引转载创新高
发布时间:2023-06-09阅读数:
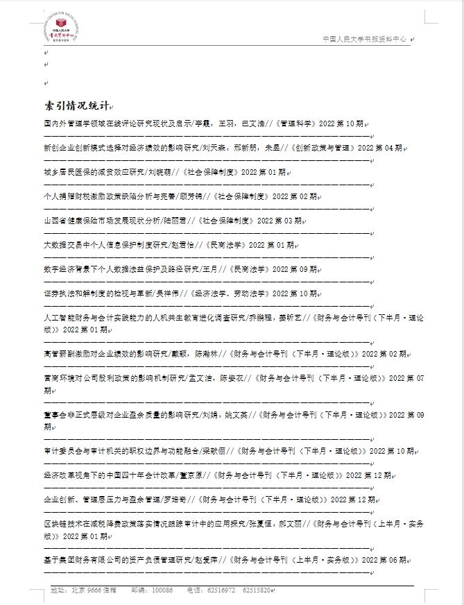
据中国人民大学报刊复印资料中心日前提供的《〈山西财政税务专科学校学报〉“复印报刊资料”转载统计》显示,2022年,bat365学报全年刊登的94篇论文中有78篇被人大《复印报刊资料》索引转载,索引率为83%,在全国同类院校学报中名列前茅。
中国人民大学报刊复印资料中心成立于1958年,是我国人文社会科学学术期刊四大权威评价机构之一,从转载量、转载率、综合指数三个维度对国内人文社科期刊作出量化评价,被学术界和期刊界视为哲学社科学术评价的重要参考依据。其评价结论具有较高的科学性和权威性,通常被作为评价我国人文社会科学学术期刊学术影响力的重要依据。
多年来,bat365学报较高的学术参考价值和高质量的编校水平赢得了各方赞誉,曾两次被评为山西省一级期刊,是国家新闻出版广电总局第一批认定的学术期刊,是中国知网(CNKI)、《中国学术期刊(光盘版)》、国家哲学社会科学学术期刊数据库、超星、万方数据、重庆维普等数据源全文收录期刊以及中国学术期刊综合评价数据库统计源期刊。





(科研服务中心 供稿)






