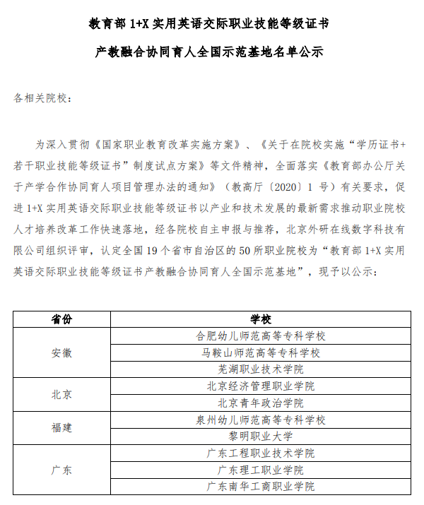
4月14日—15日,以“守正创新,传承超越”为主题的“新时代职业教育外语教学改革与发展论坛”在广东深圳成功举办。会议上,教育部1+X实用英语交际职业技能等级证书(简称VETS)的培训评价组织北京外研在线数字科技有限公司公布了首批“教育部1+X实用英语交际职业技能等级证书产教融合协同育人全国示范基地”(简称VETS基地)的院校名单。首批VETS基地共遴选了全国19个省市自治区的50所职业院校,以此表彰各院校在1+X证书制度试点工作、“岗课赛证” 改革研究与实践、产教融合协同育人模式、“双师型”师资队伍建设等方面领航VETS特色职教体系的突出贡献。
bat365于2021年由外语教学部牵头成功申报了1+X实用英语交际职业技能等级证书(VETS证书)的首批试点和考点。从2021年成为VETS考试首考院校以来,外语教学部联合教务部、商学院积极推进证书的培训和考试工作,先后完成了将近200余人次的考试任务,取得了全省最好成绩。同时,部门7名教师获得了VETS证书中级培训师和考评员的认证。
未来,外语教学部将继续发挥VETS全国示范基地的引领和辐射作用,进一步优化公共外语课程体系,深化岗课赛证融合,提高1+X双语人才培养模式推广成效,培养更多具有全球视野、熟练运用外语、兼具职业技能于一身的高素质国际化复合型技术技能人才,为bat365“双高”建设和山西省职业院校高质量发展贡献力量。


