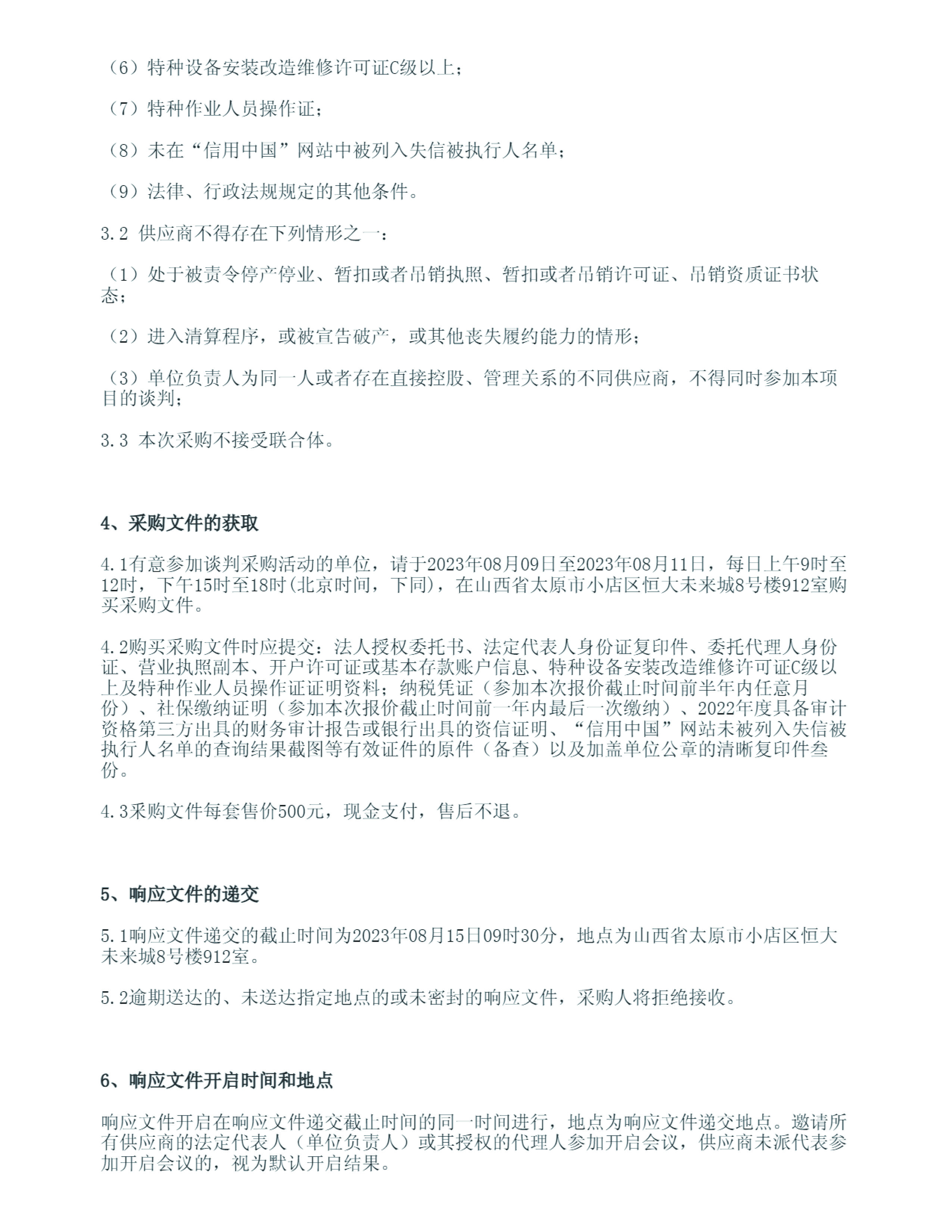
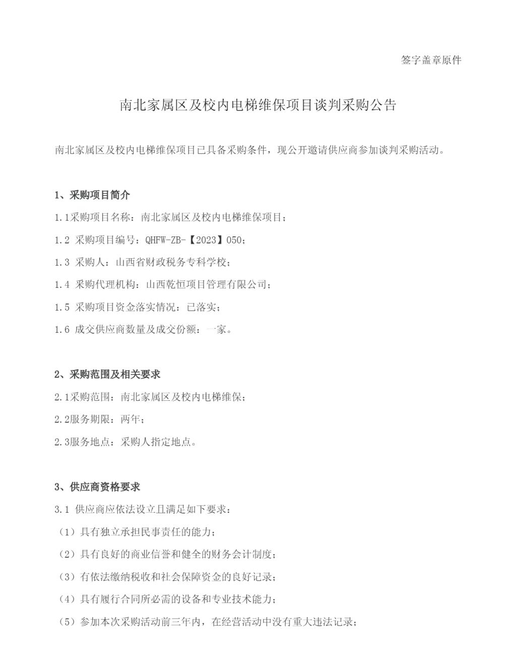
招标公示

当前位置: 首页 >> 公示内容 >> 招标公示 >> 正文
招标公示

南北家属区及校内电梯维保项目采购公告

时间:2023-08-09 浏览:

 2023年8月9日,山西乾恒项目管理有限公司受bat365委托,对bat365“南北家属区及校内电梯维保项目发布了谈判采购公告,山西省招投标网关于本项目的公告如下:

  

                                                                                                                                                                                                                                                     2023年8月9日