招标公示

当前位置: 首页 >> 公示内容 >> 招标公示 >> 正文
招标公示

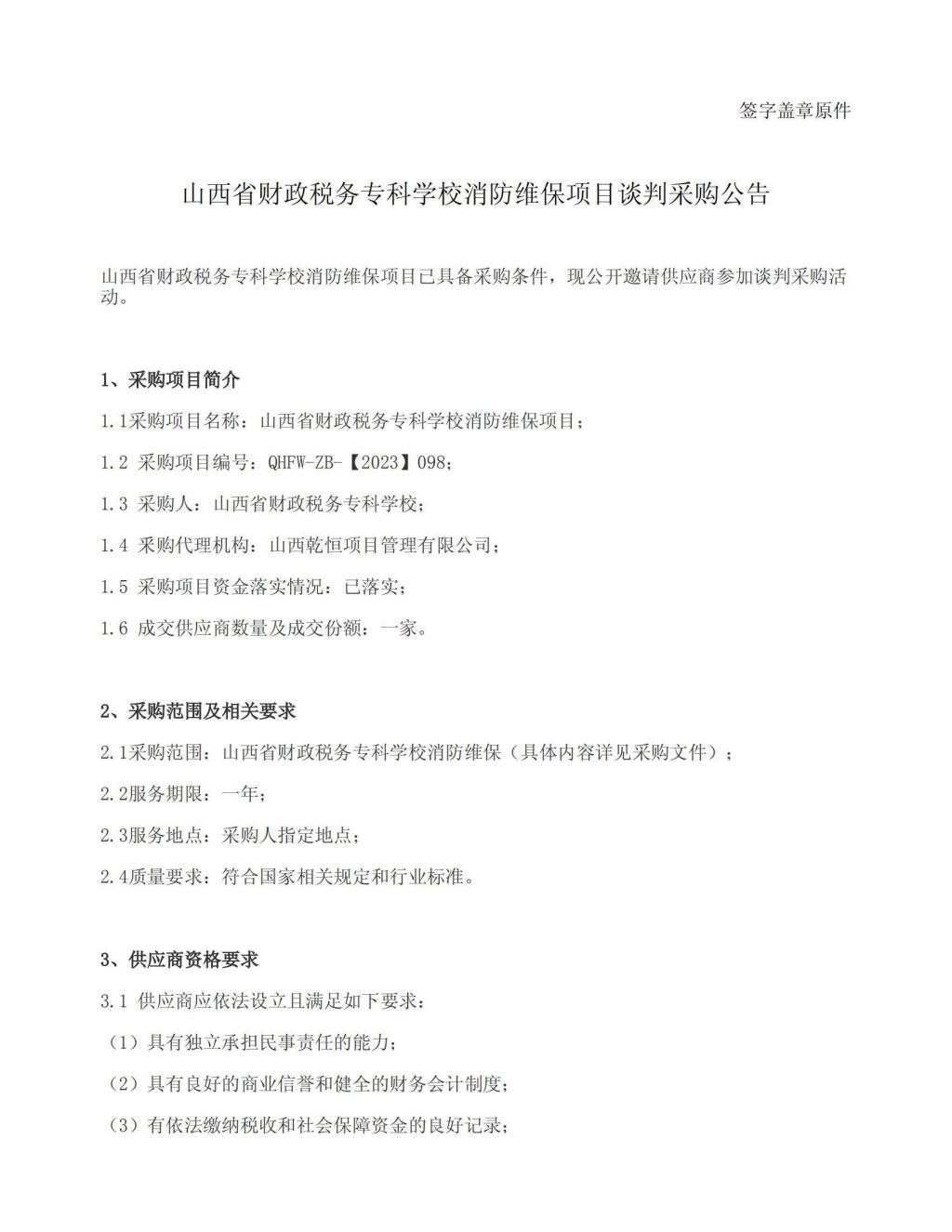
消防维保项目采购公告

时间:2023-12-01 浏览:

2023年12月1日,山西乾恒项目管理有限公司受bat365委托,对bat365“消防维保”项目发布了谈判采购公告,山西省招投标网关于本项目公告如下:




                                                



                                                                                                         2023年12月1日